Product Summary
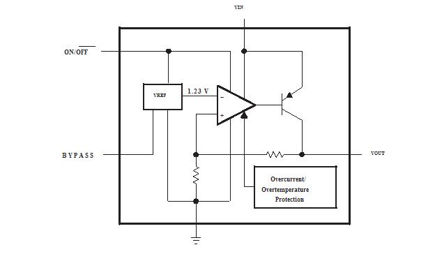
The LP2985-33DBVR is a fixed-output, low-dropout regulator which offers exceptional, cost-effective performance for both portable and nonportable applications. The LP2985-33DBVR has an output tolerance of 1% for the A version (1.5% for the non-A version) and is capable of delivering 150-mA continuous load current. The LP2985-33DBVR has a host of features that makes the regulator an ideal candidate for a variety of portable applications, including Cellular Phones, Palmtop and Laptop Computers, Personal Digital Assistants (PDAs), Digital Cameras and Camcorders, CD Players, MP3 Players.
Parametrics
LP2985-33DBVR absolute Maximum Ratings: (1)Continuous input voltage range: -0.3~16V; (2)ON/OFF input voltage range: -0.3~16V; (3)Output voltage range: -0.3~9V; (4)Package thermal impedance: 206 ℃/W; (5)Operating virtual junction temperature: 150 ℃; (6)Storage temperature range: -65~150℃; (7)Electrostatic discharge protection: Human-Body Model (HBM) 2000 V, Machine Model (MM) 200V.
Features
LP2985-33DBVR features: (1)Output Tolerance: 1% (A Grade),1.5% (Standard Grade); (2)Ultra-Low Dropout, Typically: 280 mV at Full Load of 150 mA, 7 mV at 1 mA; (3)Wide V: IN Range 16 V Max; (4)Low I: Q 850 μA at Full Load at 150 mA; (5)Shutdown Current: 0.01 μA Typ; (6)Low Noise: 30 μV; (7)RMS With 10-nF Bypass Capacitor; (8)Stable With Low-ESR Capacitors, Including Ceramic; (9)Overcurrent and Thermal Protection; (10)High Peak-Current Capability; (11)ESD Protection Exceeds JESD 22: 2000-V Human-Body Model (A114-A), 200-V Machine Model (A115-A).
Diagrams

| Image | Part No | Mfg | Description | ![]() |
Pricing (USD) |
Quantity | ||||||||||||
|---|---|---|---|---|---|---|---|---|---|---|---|---|---|---|---|---|---|---|
![]() |
![]() LP2985-33DBVR |
![]() Texas Instruments |
![]() Low Dropout (LDO) Regulators 150-mA Low-Noise 1.5% tolerance |
![]() Data Sheet |
![]()
|
|
||||||||||||
![]() |
![]() LP2985-33DBVRE4 |
![]() Texas Instruments |
![]() Low Dropout (LDO) Regulators 150-mA Low-Noise 1.5% tolerance |
![]() Data Sheet |
![]()
|
|
||||||||||||
![]() |
![]() LP2985-33DBVRG4 |
![]() Texas Instruments |
![]() Low Dropout (LDO) Regulators Sgl Output 150mA Fixed(3.3V) Lo Quies |
![]() Data Sheet |
![]()
|
|
||||||||||||
(China (Mainland))









