Product Summary
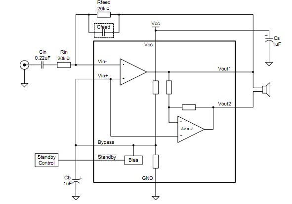
The SN4990WIR1 has been designed for demanding audio applications such as mobile phones and permits the reduction of the number of external components. It is capable of delivering 1.33W of continuous RMS output power into an 8Ω load @ 5 V. An externally-controlled standby mode reduces the supply current to much less than 1μA. SN4990WIR1 also includes internal thermal shutdown protection. The unity-gain stable amplifier can be configured by external gain setting resistors.
Parametrics
SN4990WIR1 absolute maximum ratings: (1)Supply Voltage: 6.0V ; (2)Input Voltage: -0.3V to VCC + 0.3V ; (3)Thermal Resistance θJA: 250℃/W ; (4)Power Dissipation: Internally Limited ; (5)Storage Temperature: -65℃ to +150℃ ; (6)Junction Temperature: 150℃.
Features
SN4990WIR1 features: (1)Operating from VCC = 2.7 V to 5.5 V ; (2)1.33 W output power @ VCC = 5 V, THD+N= 1%, F = 1 kHz, with 8Ω load ; (3)Ultra-low consumption in standby mode (much less than 1μA) ; (4)57 dB PSRR @ 217 Hin grounded mode ; (5)Near-zero pop & click ; (6)Ultra-low distortion (0.03%@1W,1kHz) ; (7)WCSP-9Ball Package.
Diagrams

![]() |
![]() SN49A12A |
![]() Switchcraft |
![]() Phone Connectors PHONE JACK |
![]() Data Sheet |
![]()
|
|
||||||||||||
![]() |
![]() SN49A12B |
![]() Switchcraft |
![]() Phone Connectors PHONE JACK |
![]() Data Sheet |
![]()
|
|
||||||||||||
![]() |
![]() SN49A14B |
![]() Switchcraft |
![]() Phone Connectors PHONE JACK |
![]() Data Sheet |
![]()
|
|
||||||||||||
![]() |
![]() SN49B11 |
![]() Switchcraft |
![]() Phone Connectors 2C 1/4" RIGHT ANGLE |
![]() Data Sheet |
![]()
|
|
||||||||||||
![]() |
![]() SN49B12A |
![]() Switchcraft |
![]() Phone Connectors PHONE JACK |
![]() Data Sheet |
![]()
|
|
||||||||||||
![]() |
![]() SN49B12B |
![]() Switchcraft |
![]() Phone Connectors 3C 1/4" RIGHT ANGLE |
![]() Data Sheet |
![]()
|
|
||||||||||||
(China (Mainland))








